

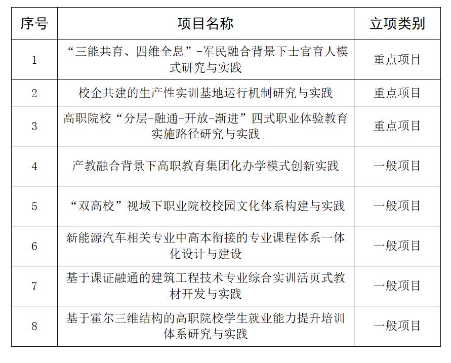
近日,河南省教育厅发布了《关于公布2021年度河南省高等教育教学改革研究与实践立项项目的通知》(教高〔2022〕138号),我校主持的8个项目获批立项,其中重点项目3个,一般项目5个,项目整体质量持续提升。
河南省高等教育教学改革研究与实践项目每2年申报1次,主要为鼓励高校围绕面临的重大、难点或热点问题,开展办学思想与办学定位、人才培养模式、课程体系、教学内容、教学方法和手段、实践教学、创新创业等方面的研究与实践而设立,是培育省级和国家级教学成果奖的主要途径。
加强教学研究、深化教学改革是我校提高人才培养质量,推进“省级双高”工程的重要举措。一直以来,学校高度重视教改项目建设与培育,新修订了教改项目管理办法,高质量推动校级教改项目建设,定期邀请省内外职教专家开展讲座指导,为广大教师开展教学改革研究与实践工作搭建了良好的平台,为高素质技术技能人才培养增值赋能。
学校将进一步加大对立项项目的支持力度,围绕立德树人根本任务,紧扣学校“十四五”规划,以项目为抓手,切实推进教育教学改革创新,积极发挥项目的示范引领作用,不断提高人才培养质量。
