欢迎访问河南交通职业技术学院信息公开网站!
网站首页
信息公开指南
信息公开目录
信息公开栏目
学校概况
制度规划
教学管理
招生就业
人事师资
科研管理
学风建设
学生管理
财务资产
基建管理
基金管理
国际合作
后勤保障
监督工作
其他事项
依申请公开
申请流程
申请表下载
结果反馈
信息公开年度报告
信息公开规章制度
当前位置:
网站首页
>>
信息公开栏目
>>
教学管理
>>
教学管理
>> 正文
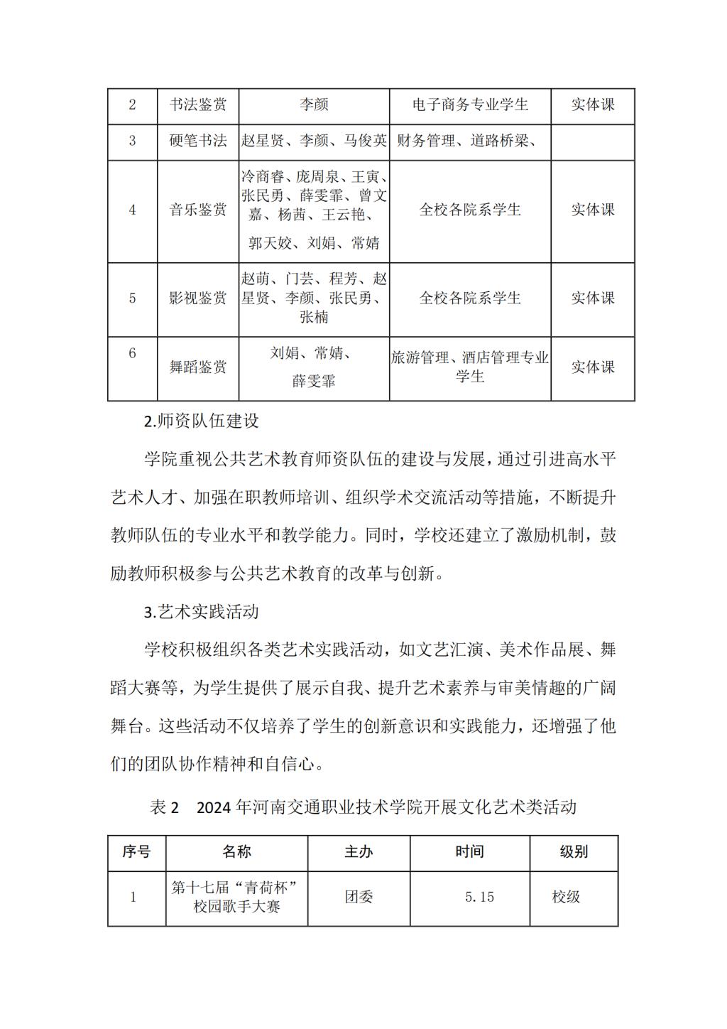
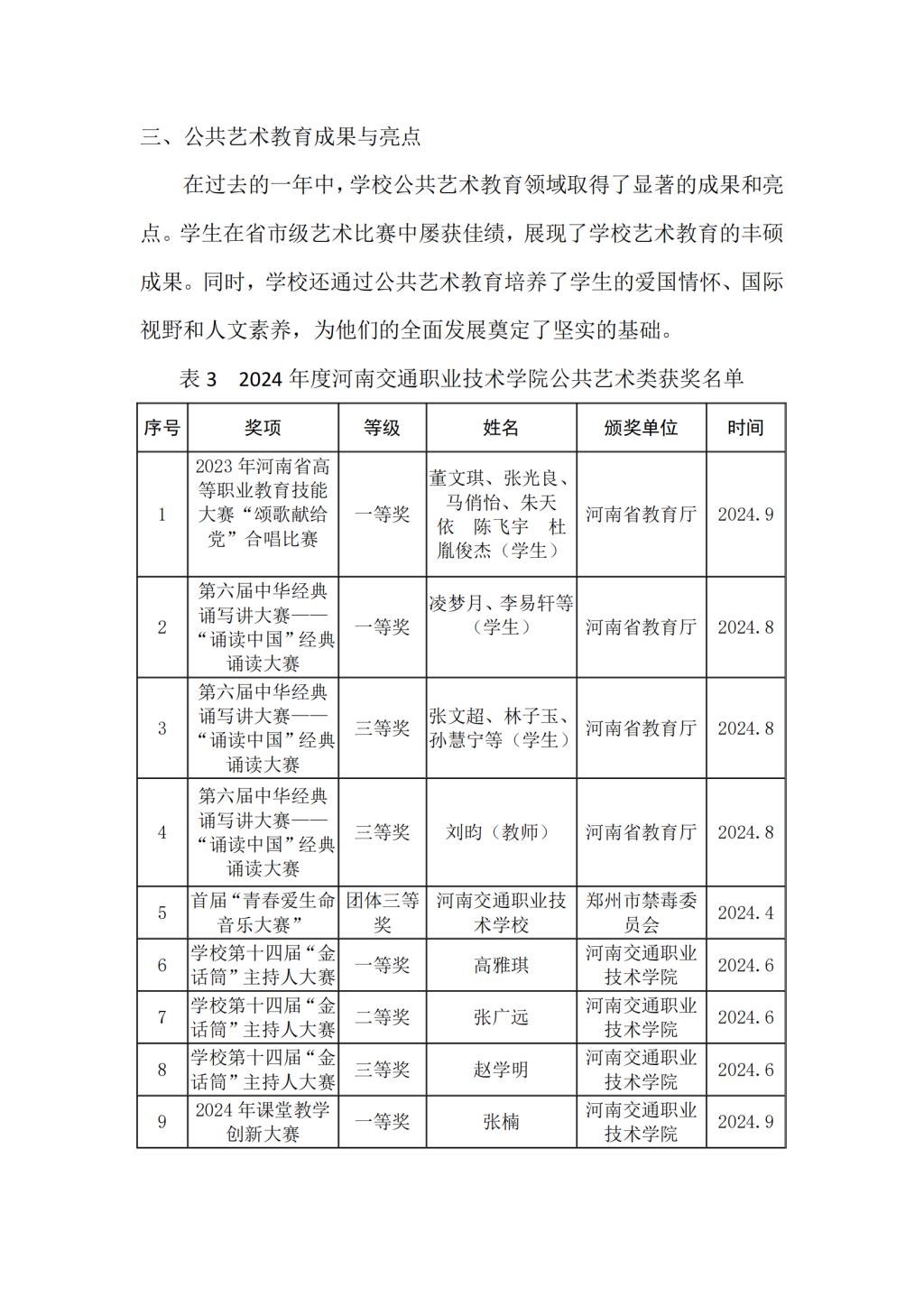
2024年河南交通职业技术学院公共艺术教育发展报告
发布者:
[发表时间]:2024-10-30
[来源]:
[浏览次数]: